Tuning odtwarzacza Marantz CD6000
- wymieniłem opampy NJM2114 na układy BurrBrown OPA627.
- w sekcji wzmacniacza słuchawkowego nie jest potrzebne wzmacnianie sygnału, zamiast opampa NJM4556 pracują bufory BurrBrown BUF634, na wyjsciu ktorych zamontowany jest genialny symulator akustyki: Linkwitz Headphone Filter. Usunalem tez z sekcji słuchawkowej tranzystory wyciszające.
Tuning kolumn Radmor LS-40
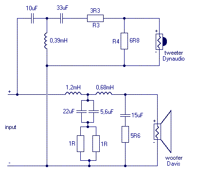
Schemat oryginalnej zwrotnicy w kolumnach Radmor LS-40 wygląda następująco:
Oto, co zmieniłem w kolumnach:
- w sekcji niskotonowej odłączyłem kondensator 22uF i rezystor 1R/5W.
Dało to nierównomierny spadek charakterystyki tłumienia zwrotnicy ale
nierównomierność ta przebiega dokładnie tak, jak powinna aby wyrównaś "pofalowaną" charakterystykę głośnika nisko-średniotonowego Davisa.
Metodą "superpozycji" wyznaczyłem charakterystykę przenoszenia części nisko-średniotonowej, wygląda ona tak:
Widać, że Davis przestaje przenosić liniowo od 3kHz.
- w sekcji wysokotonowej zmieniłem głośnik wysokotonowy na Focal TC 90TdxB. Wymagało to przeróbki zwrotnicy (Focal nie lubi niskich częstotliwości podziału). Po chyba 100 różnych kombinacjach z istniejącymi elemntami, zrobiłem praktycznie nową część wysokotonową.
Częstotliwość podziału zwrotnicy ustaliłem na 3kHz, ze spadkiem 18dB/oct.
Schemat całej zwrotnicy po przeróbkach wygląda następująco:
Charakterystyka przenoszenia filtra nisko-średniotonowego:

Charakterystyka przenoszenia filtra wysokotonowego:

No i na koniec charakterystyka przenoszenia całej zwrotnicy:

21-06-2003
Prace nad "doszlifowaniem" zwrotnicy trwają - aktualna wersja wygląda następująco:

Modyfikacja spowodowała podniesienie częstotliwości podziału do 3.5kHz oraz wytłumienie wysokoch tonów o 3dB.
Kolumny mają przez to relatywnie trochę więcej "średnicy" z głośnika nisko-średniotonowego.
Dzięki ostatniej modyfikacji, brzmienie kolumn bardzo zbliżyło się do wzorca, jakim dla mnie są słuchawki Sennheiser HD-600 wpięte wprost do wyjścia słuchawkowego zmodyfikowanego odtwarzacza Marantz CD6000
Acha, zapomniałbym dodać: wszystkie poczynione przeze mnie zmiany nie są destrukcyjne (nowa część wysokotonowa zamontowana jest obok oryginalnej) a więc powrót do roziązania fabrycznego jest możliwy mniej-więcej w godzine :)